"Compute the largest value of x that satisfies x^2 -10x + y^2 - 8y = 8"
This can be rewritten as (x - 5)2 + (y - 4)2 = 72
This is the equation of a circle of radius 7, centred on the point (5,4), so the largest value of x is 5 + 7 = 12.
My effort as follows:
Like so:
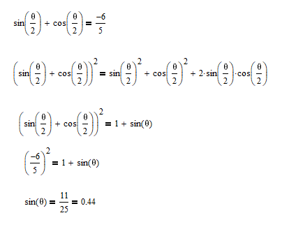
You might prefer to express this as \(\theta=...\) in which case I'll leave you to do the rearrangement.
Here's a slightly simpler way:
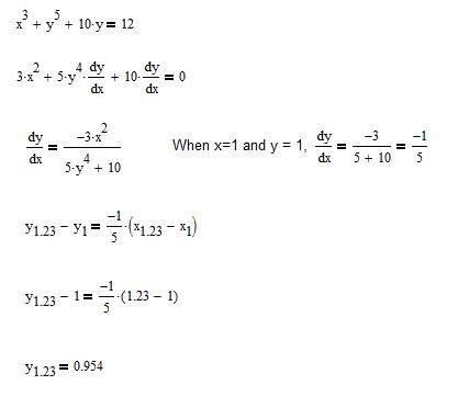
Yes, 0.954 is right - see below. However, you are more likely to get a response if you show what you have tried yourself (including the workings, not just the answer), otherwise it looks like you are just trying to get us to do your homework for you.
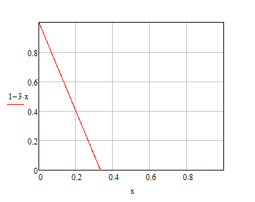
"Real numbers x, y are randomly chosen from the interval [0, 1]. what is the probability of 3x + y ≤ 1."
The area of the triangle divided by the area of the square gives the probability:
I assume the function is sin(x)*sin(x+pi/3):
This graph should help
The smallest distance occurs at x = 0. You should now be able to determine the distance.
As follows: